Estudi psicològic de l’exili i les migracions - Camps de concentració

Camps de concentració franquistes

“Organizarán los campos de concentración con los elementos perturbadores, que emplearán en trabajos públicos, separados de la población”.

Aquesta va ser l’ordre que Franco va enviar als seus generals el 20 de juliol de 1936, tot just dos dies després de l’aixecament militar. Va ser l’inici d’un pla repressiu i controlador contra el poble vençut.

Durant la Guerra Civil Espanyola, sota la repressió franquista i després de la guerra, especialment del 1936 al 1947, milers d’opositors al règim van estar exposats a la gana, al fred de l’hivern i a la calor de l’estiu, a les pallisses, a la set, a l’avorriment i a la por de l’aval i la condemna en més de 294 camps de concentració repartits per tota Espanya.

Fuente: www.loscamposdeconcentraciondefranco.es, Jose María Hernández. EL PAÍS

Segons fonts històriques, els presoners dels camps van haver de suportar una vida plena de privacions, esclavitud, malalties, polls, fred, interrogatoris i diverses brutalitats. Els presoneres van ser reformats i torturats tant físicament com psicològicament.

Milers de persones van quedar amuntegades als camps sense menjar ni aigua, però va ser fins i tot pitjor que l’escassetat d’aliments perquè havien de fer cua el dia anterior per aconseguir un got d’aigua l’endemà.

El menjar eren entre una i dues llaunes de sardines per a repartir entre 48 presos.

Estaven al límit de la mort. Fins i tot, es despertaven amb companys que havien mort durant la nit.

Els camps van arribar a albergar fins a 500.000 presoners de guerra i presoners polítics, que van ser utilitzats per a treballs forçats, projectes de reconstrucció i obres públiques.

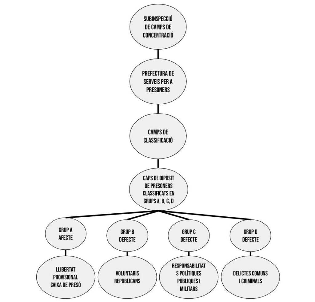
L’obertura dels camps de concentració es va iniciar el novembre de 1936 per regular el règim de presoners de guerra, i el 1937 es va regular per normes específiques com la Classificació General de març, que duia a terme inspeccions intensives dels camps de concentració per a presoners de guerra.

Van sorgir en ciutats com Saragossa, Burgos, la Corunya, Àvila i Talavera de la Reina. Després de 1937, aquesta xarxa cobria gairebé totes les regions de rereguarda franquista.

A mitjan 1937 ja estaven en funcionament tres batallons de Treballadors forçats (“Batallones de Treballadores forzosos”), unes poques dotzenes de les quals van servir a la rereguarda de Franco fins al 1942.

Del 1938 al 1939, el nombre de camps va augmentar exponencialment. Segons dades del Departament de Defensa, 377.000 presoners de guerra van entrar a camps de concentració durant la guerra; segons informes militars oficials, durant l’ofensiva final s’hi van afegir 140.000 presoners.

Els més de mig milió de presoners superaven la capacitat organitzativa de l’exèrcit nacional.

Aquests passaven diversos mesos entre la detenció i la classificació dels presos.

Els camps concentraven persones de tota mena d’ideologies i classes socials (Excombatents, forces aèries, marina de guerra, polítics i familiars, indigents, homosexuals, gitanos i presos comuns). Procedien de caòtiques detencions massives, reflectides en diversos episodis de la guerra.

El principal objectiu dels comandaments militars va ser dividir els presoners en diferents categories:

Diferents categories en que es van dividir els presoners en els camps de pressoners.

Els afectes al moviment recuperaven la llibertat o tornaven a les files de l’exèrcit nacional al front.

Els defectes s’agrupaven segons els tipus de “culpabilitat” en base el Codi judicial del moment; el futur del presoner depenia de la classificació.

El propòsit era molt clar: “Classificar per a reutilitzar”.

A banda dels camps de concentració franquistes, prop de 10.000 espanyols van ser enviats a camps de concentració nazis durant l’exili republicà a França, sense que el ministre d’Afers Exterior de Franco, Ramón Serrano Suñer, fes res per salvar-los.

Diverses persones que van ser rescatades no van poder tornar a Espanya.

Algunes fonts indiquen que van existir entre 294 i 296 camps de concentració al llarg del país, en els que destaquen: “Los Almendros” y “Albatera” (Alacant), “Castuela” (Badajoz), “Cartuja de Porta Coeli” (València), o “La Corchuela” (Sevilla).

El darrer camp de concentració, “Miranda de Ebro”, va ser tancat el 1947.

Camp de concentració d’Alacant: “Los Almendros”

Era petit, de 200 metres de llarg i 80 d’amplada, però va albergar uns 20.000 presoners. Tot i que de petita escala, les pràctiques bàrbares en forma d’acusacions i tortures es van escriure en majúscules al camp de concentració “Los Almendros” durant la Guerra Civil (dos dies abans de la fase final de la guerra) i sota l’opressió de Franco uns dies després d’acabar la guerra.

Com que era un camp de caràcter provisional, va ser clausurat el 6 d’abril de 1939.

La majoria dels presoners eren militars republicans.

Els guàrdies els donaven poc menjar, excepte farinetes, que els arribaven a través dels filats que acordaven el recinte.

Quan els presos intentaven escapar, eren abatuts a trets, per aquesta raó, la principal causa de mort al camp va ser el suïcidi, ja que els presoners van preferir treure’s la vida abans que continuar vivint allà dins.

El camp de “Los Almendros “, al districte alacantí de la Gateta, va ser l’últim reducte de les tropes lleials de la segona república i la destinació temporal dels morts en combat en el port de la ciutat.

Els presoners que han compartit les seves històries expliquen com ells mateixos van alçar els filats mentre els soldats marroquins i italians els buscaven.

El sistema de sanejament va quedar reduït a pràcticament res i els aliments procedien d’una font única i inestable dins del complex militar bloquejat, que requeria llargues cues per accedir-hi.

Els presoners arribaven a peu des de diverses zones de detenció i dins del camp, se’ls confiscava totes les seves pertinences excepte la roba que portaven posada.

La situació era tan dura que les mateixes ordres de la divisió italiana Littoli, algunes tropes rebels, van portar a la caserna principal les pèssimes condicions que es vivien allí.

Testimonis que van romandre amuntegats expliquen “la gent es menjava totes les ametlles, fins i tot la fulla dels ametllers… No hi havia sanejament, ni atenció mèdica, ni supervisió doncs aleshores ja no tenien escorça… Estàvem afamats”.

Un monument en forma de monòlit ara recorda el deplorable espai d’amuntegament.

Imatge del monòlit. Font: lugaresconhistoria.com

Camp de concentració de “Miranda de Ebro”

El camp de concentració de “Miranda de Ebro” es va crear el 1937.

Per la seva situació geogràfica i bones connexions de transport, la ciutat era un lloc ideal per al camp (al llarg de la línia ferroviària Castejón Bilbao i el riu Bayas).

Mapa de la ubicació de “Miranda de Ebro. Font: medium.com

El camp va funcionar des del juny de 1937 fins al gener del 1947, sent el més durador d’Espanya. Aquí van estar reclosos més de 60.000 presoners de diverses nacionalitats en diferents etapes:

Les condicions dels presoners eren extremadament cruels, amb càstigs i tortures, manca dels serveis més bàsics i males condicions sanitàries, sense banys ni aigua corrent.

La capacitat del camp s’estimava en unes 1.500 persones, però aquest límit aviat es va superar i les condicions de vida dels soldats, privats de llibertat per defensar la república, van empitjorar encara més.

A partir del 1940, els presoners de guerra eren bàsicament estrangers aliats que van escapar de l’avenç alemany i van ser capturats, o que van pertànyer a una brigada internacional.

Des del 1940, com a resultat del desenvolupament de l’exèrcit alemany per Europa, refugiats i presoners fugats van buscar rutes d’escapament des d’Espanya a Portugal a Gibraltar per arribar als Estats Units, la Gran Bretanya o els països de les regions colonials d’Àfrica.

La tercera fase del camp va començar el 1944, quan els internats ara eren oficials i soldats alemanys que després de l’enfonsament del nazisme van escapar i evacuar. A diferència d’altres presoners de guerra, els alemanys van ser tractats amb comprensió i, fins i tot, se’ls va permetre passejar per la ciutat.

L’alliberament del sud de França l’agost de 1944 va acabar amb la influència alemanya al país i va iniciar aquesta tercera fase.

Les tropes nazis van travessar la frontera francoespanyola cap a Espanya i van ser internades a “Miranda de Ebro”. També van arribar a Miranda presoners de guerra alemanys que havien escapat dels camps de concentració francesos.

El camp de Miranda, o depòsit, va funcionar com a força disciplinària fins al febrer de 1947, responsable de la cura dels presoners de guerra i refugiats, l’estructura interna i les regles d’entrada i llibertat, en col·laboració amb les Ministres d’Afers Exteriors i el de Governació.

A la dècada de 1950, tots els edificis del camp van ser derrocats per construir-hi un complex fabril. Tot i això, petites restes que recorden la seva existència inclouen un dipòsit d’aigua, un safareig, la base de la torrassa, restes de la muralla circumdant i una petita edificació (caseta de vigilància).

Tots ells van ser inclosos com a béns protegits a l’esquema general d’ordenació urbanística.

L’obertura del Centre d’Interpretació i la creació del Jardí de la Memòria al recinte del Centre Cívic va significar el reconeixement a tots els empresonats defensors de llibertat.

Camps de concentració alemanys

Introducció

El 1933, Hitler va iniciar una política de força a escala internacional en abandonar la Societat de Nacions.

L’objectiu de la política exterior nazi era establir un “nou ordre” a Europa basat en la supremacia de la raça ària. Això implicava crear el seu propi espai vital, que involucrava subordinar els països de l’est d’Europa i sotmetre els d’Europa occidental.

Després de la conquesta, els nazis van organitzar Europa de manera jeràrquica sota el control d’Alemanya i van buscar dominar el món.

La violència i el terror van permetre neutralitzar i aniquilar l’enemic polític (comunistes, socialistes, demòcrates…) i acabar amb qualsevol mena de resistència. Alemanya s’alçava com el líder jeràrquic en una Europa racial, que subordinava o eliminava els grups considerats inferiors o perillosos per a la puresa ària. Milions de persones van ser expulsades de casa seva i desplaçades a milers de quilòmetres, siguin eliminades directament o traslladades a camps de concentració.

Un cop al poder, Hitler va establir el camp de concentració de Dachau el 1933  per a presoners polítics, principalment socialistes i comunistes. Es van construir diversos camps de concentració que van arribar a albergar diferents grups perseguits, com els jueus, més de milers de republicans espanyols, gitanos, homosexuals i opositors polítics nazis, i van ser assassinats. El 1942, els nazis van dur a terme l’organització de la “solució final”  al problema jueu, que va consistir en el seu extermini total.

Es va organitzar un complex sistema de transport ferroviari per traslladar els detinguts i presoners a camps com Auschwitz, Mauthausen, Treblinka i Chelmno. En arribar, eren classificats i desposseïts de totes les seves pertinences. Moltes dones, nens, gent gran… eren considerats mà d’obra poc valuosa i eren enviats directament a la cambra de gas on morien en pocs minuts. Després de passar pels forns crematoris, els seus cossos desapareixien.

Els altres treballadors eren esclaus que feien jornades de treball interminables, sotmesos a condicions de vida inhumanes (fam, amuntegament en barracons…), a una disciplina estricta i a càstigs corporals constants. La supervivència era complicada i els morts eren enterrats en grans fosses comunes. Va ser un extermini planificat i sistemàtic que va requerir una important infraestructura tècnica per dur-ho a terme de manera efectiva.

Camps de concentració i d’extermini nazis

Mapa: Camps de concentració i d’extermini nazis arreu d’Europa. Font: banc.memoria.gencat.cat

Els espanyols deportats

Tots els espanyols que van acabar als camps de concentració nazis s’havien exiliat a França després de la victòria franquista del 1939. A partir d’aquell moment, es van formar dos grups: la majoria dels deportats van servir a les files de l’Exèrcit francès durant la Segona Guerra Mundial, sent capturats pels nazis el juny de 1940 i enviats a camps des d’agost d’aquell any fins a finals del següent; un menor percentatge va formar part de la Resistència, sent detinguts per la policia francesa i la Gestapo i portats a camps el 1942, 1943 i 1944.

Un total de 9.328 espanyols que van estar reclosos als camps de concentració nazis, dels quals hi ha constància documental. Dels 9.328 individus, 5.185 van perdre la vida, 3.809 van aconseguir sobreviure i 334 encara es troben desapareguts. Aquestes xifres reflecteixen una taxa de mortalitat del 59%.

Mauthausen i els seus subcamps van rebre la quantitat més gran de presoners espanyols. En total van ser empresonats 7.532 espanyols, entre homes, dones i nens, dels quals en van morir 4.816. Això representa una taxa de mortalitat del 64%. La majoria d’aquestes víctimes van morir a Gusen, un subcamp ubicat a 5 quilòmetres de Mauthausen. Dels 5.266 espanyols que van ser arrestats, 3.959 van ser assassinats.

A Dachau van estar presos almenys 756 espanyols, dels quals van morir 204 i van ser reportats com a desapareguts 41.

A Buchenwald es trobaven 636 presoners espanyols, dels quals 133 van morir, 126 van desaparèixer i un va aconseguir escapar.

A Ravensbrück hi havia 172 presoners, la majoria dones, i es van registrar 14 morts.

També hi va haver espanyols als camps de concentració de Bergen Belsen, Auschwitz, Flossenbürg, Natzweiler, Neuengamme, Sttuthof, Sachsenhausen, Gross-Rosen, Aurigny, Guernesey i Neu Bremm 1.

Els primers republicans van arribar a Mauthausen el 6 d’agost del 1940. 400 homes van ser traslladats des del camp de presoners de guerra de Moosburg, prop de la ciutat alemanya de Munic. En poc més d’un mes arribarien cinc combois addicionals carregats amb prop de 900 espanyols. Des d’aquell moment, el flux pràcticament es va aturar fins que el desembre del 1940 va començar el gran desembarcament.

Entre el 13 de desembre i el 27 de gener hi van arribar més de 3.000 espanyols a bord de tres grans transports. Entre març i abril se sumarien 1,300 més. Des de llavors i fins al desembre, els ingressos es van reduir considerablement i amb prou feines van arribar 600 homes repartits en petits grups. La deportació massiva d’espanyols a Mauthausen va finalitzar el 19 de desembre de 1941, amb l’arribada del darrer comboi amb més de 300 republicans provinents del stalag XVII-B, a prop de la ciutat austríaca de Krems. Des de llavors i fins al final de la guerra, continuarien arribant espanyols de manera gradual. Gairebé tots ells eren membres de la Resistència francesa, arrestats per la policia de Pétain i la Gestapo.

Els espanyols van acabar en camps de concentració a causa d’una decisió política de Franco, Hitler i Pétain. Per això van rebre un tracte diferenciat de la resta dels presoners.

El sistema repressiu nazi es caracteritzava per la seva obsessió per l’ordre i la catalogació, fet que va portar a crear un símbol per identificar cada grup de presoners. Els jueus portaven als seus uniformes l’estrella de David, mentre que la resta dels presoners lluïa un triangle invertit. Els delinqüents comuns el portaven de color verd, els presos polítics de color vermell, als homosexuals se’ls assignava el color rosa, als gitanos el negre, i als testimonis de Jehovà i objectors de consciència el morat. Dins del triangle, els presoners no alemanys portaven també la inicial del seu país d’origen.

La lògica indicaria que els espanyols rebrien el triangle vermell de presoners polítics, tal com finalment va passar anys més tard a la resta de camps. No obstant això, a Mauthausen, els republicans espanyols van rebre el triangle blau que els distingia com a apàtrides(‘Qui no té pàtria’). Un triangle blau amb una “S” escrita en ell que els identificava com a espanyols sense pàtria. Es tracta d’una contradicció que només pot ser explicada pel desig del règim franquista de no reconèixer-los com a compatriotes. Els llibres de registre del camp i la ment dels SS tenien una definició una mica més àmplia: tots els nouvinguts eren considerats com a espanyols vermells. La raó per la qual aquells homes nascuts en una nació amiga del Reich, com Espanya, mereixien ser-hi obeïa a una simple raó: eren “vermells espanyols”.

Els camps de concentració estaven sota el control de les SS i no de l’Exèrcit regular alemany, com succeïa als stalags o camps de presoners de guerra. Tot i això, els alemanys van implementar un sistema de vigilància amb l’objectiu d’evitar en la mesura del possible el contacte amb els presoners que consideraven untermenschen, “infrahomes”, éssers inferiors. Per això, se’ls van atorgar galons a certs reclusos que eren els responsables de mantenir la disciplina dins del recinte i en els diferents grups de treball (anomenats comandos). Aquests presos còmplices eren coneguts com a «kapos» o “caps de vara”. A Mauthausen, els llocs van ser ocupats principalment per delinqüents comuns alemanys, mentre que a Gusen, van ser presoners polonesos els qui els van ocupar. Tant els uns com els altres es van distingir per ser més sanguinaris que els mateixos SS.

La llista de mètodes de tortura i assassinat és interminable. Els espanyols van perdre la vida en diverses formes: van ser afusellats, copejats, gasejats, penjats… Tot i això, la majoria va morir a causa d’un triangle d’amenaces que incloïa gana, treball esclau i condicions sanitàries precàries que propiciaven malalties de tota mena.

La majoria dels supervivents van arribar a Mauthausen i els seus subcamps entre l’agost del 1940 i l’abril del 1941. El 5 de maig del 1945 es va produir l’alliberament, per la qual cosa van estar més de quatre anys empresonats. Els espanyols que van ser deportats per pertànyer a la Resistència van arribar als camps més tard i de manera esglaonada. La seva permanència varia entre un i tres anys.

Espanyoles als camps

No es coneix quantes espanyoles van passar exactament pels camps de concentració nazis. A la base de dades de l’Amical de Mauthausen hi ha registrats un total de 277 casos de deportades a qui se’ls ha pogut identificar amb nom i cognom. Els càlculs realitzats per historiadors i experts situen aquesta xifra en un mínim de 300 i un màxim que arribaria al mig miler. Sens dubte, totes van compartir una mateixa trajectòria: van lluitar a la guerra d’Espanya, es van exiliar a França i es van unir a la Resistència.

El seu paper en la lluita contra els invasors nazis va ser decisiu. Van actuar com a agents d’enllaç, missatgeres, espies i no van dubtar a col·locar explosius i lluitar cos a cos contra els soldats alemanys. Són moltes les dones valentes que han resistit, encara que la llista és extensa i encara incompleta. Molts dels seus noms han caigut en l’oblit, com ara Lina i Pepita Molina, Neus Català, Conxita Grangé, Pilar Vázquez, Benita Guiu, Paulina Iglesias…

La majoria van ser arrestades i torturades per la Gestapo i per la policia de França col·laboracionista a causa de les seves activitats subversives. Van passar mesos en condicions molt dures a presons com Compiègne, Fort de Romainville, Saint-Michel o Loos-lez-Lille. Un nombre estimat entre 300 i 500 persones van ser finalment deportades a camps de concentració. En vagons de bestiar, van fer el mateix trajecte que, tres o quatre anys abans, havien realitzat els republicans espanyols capturats durant la invasió alemanya de França. Les condicions que van patir en aquests combois van ser tan dures o fins i tot més que les dels seus companys. La majoria van acabar el seu viatge a Ravensbrück, conegut com el pont dels corbs, en un lloc fred del Reich. Ubicat prop de la ciutat de Fürstenberg, va ser el camp de concentració femení més gran construït en territori alemany. S’estima que al voltant de 132.000 dones, 20.000 homes i 1.000 adolescents hi van passar. Més de 90.000 persones van morir entre els murs.

Les seves guardianes eren aufseherinnen, membres de la secció femenina de les SS i igual de sanguinàries que els seus companys.

Les espanyoles de Ravensbrück també van patir els  mateixos  escenaris  i maltractaments que els republicans de Mauthausen o Dachau. Tot i això, a més, la seva condició de dones els va causar molts patiments addicionals. En arribar al camp, els van injectar un líquid al coll de l’úter per aturar la menstruació. La catalana Neus Català no va tornar a menstruar fins a l’any 1951. Durant tota la vida, Alfonsina Bueno va patir les seqüeles físiques causades per aquest producte químic desconegut, el qual va ser la causa de la seva malesa crònica. Ambdues presenciaren com moltes de les seves amigues morien a la taula d’operacions de la infermeria. A Ravensbrück, els metges de les SS van dur a terme experiments amb els presoners. Català detalla altres mètodes emprats pels alemanys per eliminar les seves companyes: «La meva millor amiga era una anciana francesa que havia estat una destacada membre de la Resistència. El seu nom era Madame Gauville. Ella sempre va estar al meu costat, però al final la van matar. Un dia la van llançar al forn crematori mentre encara era viva».

Potser el patiment més gran el van experimentar les dones que van donar a llum al camp o hi van arribar al costat dels seus nadons. Hi ha nombroses històries que revelen la crueltat especial que mostraven els SS cap als més petits. Neus Català no pot oblidar els crits d’aquelles mares que, impotents, presenciaven l’assassinat dels seus fills: “A les mares que donaven a llum en aquell temps els ofegaven el nadó en una galleda d’aigua. Quan el forn crematori ja no “donava més de si”, s’excavava una fossa, s’omplia de gasolina i se’ls calava foc. Alguna vegada ho feien tan a prop del camp que les seves mares sentien els xiscles i es tornaven boges de dolor”.

Igual que els homes, les dones deportades destaquen la solidaritat com un dels principals factors que els va ajudar a sobreviure als camps. Unides com una pinya, van ajudar les més febles, van desafiar els seus guardians i fins i tot van dur a terme accions de sabotatge. Neus Català es va especialitzar a sabotejar els projectils que manipulava a l’empresa d’armament de Holleischen on treballava: “Sabotejàvem les bales que havíem de fabricar. Algunes companyes es dedicaven a caçar mosques i després les col·locàvem a la zona on hi havia el detonador.  Estic segura que moltes de les caixes de bales mai no van ser utilitzades. Quan tornàvem a la barraca, ens preguntàvem mútuament: quantes mosques has matat avui? Cada mosca era una bala desaprofitada que no podria posar fi a la vida d’algun company”. Aquestes petites coses suposaven per a nosaltres una gran victòria.

Després de l’alliberament, mentre que els deportats van ser considerats “els oblidats”, les dones van quedar en una posició encara més marginal a la nostra història. Des de la cadira de rodes a punt de fer un segle de vida, Neus Català conclou més resignada que molesta: “No ens hem fet valer com els homes. Moltes persones desconeixen que també hi va haver espanyoles als camps de Hitler”[1].

[1] Paraules textuals de Neus Català, penúltima supervivent catalana viva del camp de concentració nazi de Ravensbrück.

El dia a dia a Mauthausen

La campana a la porta principal sonava a les 4.45 del matí a l’estiu i trenta minuts més tard a l’hivern. L’alba marcava el començament del martiri. Els capos, empenyent i copejant, portaven els atordits presoners fins a la zona de neteja, ubicada al centre de la barraca. En menys de trenta minuts, centenars d’homes lluitaven per fer -se un lloc per rentar-se a grans piles circulars.

A la sala no hi havia sabó, només algunes tovalloles brutes amb què els primers a arribar s’assecaven. Abans que molts homes poguessin ni tan sols arribar als lavabos, els kapos anunciaven de manera abrupta que el temps de neteja havia acabat; així ho recordava el deportat Enrique Calcerrada: “Armats amb el mànec d’una galleda, entraven amb una fúria desenfrenada colpejant a destra i sinistra”. Els qui aconseguien arribar fins a la porta de sortida, recollint el que podien de la seva vestimenta, se sentien una mica afortunats.

En aquestes condicions pèssimes, els deportats rebien l’esmorzar: un quart de litre d’un líquid que anomenaven cafè, però que estava compost d’aigua acolorida amb algun tipus de llavor torrada impossible d’identificar.  Minuts després s’havien de presentar a la primera formació del dia.

Un cop finalitzat el recompte, els presoners eren organitzats en kommands  per sortir a treballar fora del recinte. Durant les sis de la matinada fins a les set del vespre, el camp semblava pràcticament buit. Els SS i els kapos que lideraven els diferents grups de treball escortaven els presoners. Tots  els  kommands  eren rigorosos, des d’aquells que es dedicaven a aixecar el propi camp, fins a aquells que construïen carreteres, ponts i altres infraestructures. Tot i això, el consell que sempre rebien els principiants era el següent: “Evitin, si poden, treballar en el viver». Durant el període que va des d’agost de 1940 fins a mitjan 1941, gairebé tots els presos eren dedicats principalment a la construcció del mateix camp i a treballar a la temuda pedrera, una recomanació difícil de complir. Aviat els republicans espanyols van descobrir les raons per les quals ningú no volia passar per allà.

Ubicada a menys d’un quilòmetre de la porta principal, la Wiener Graben va ser el viver més rendible per al III Reich. Durant més de dotze hores cada dia, els presos treballaven picant, tallant i transportant les pedres. Un treball inhumà que era acompanyat pels cops i tortures a què constantment eren sotmesos pels kapos i els SS.​

Els presoners havien de carregar sobre les espatlles enormes pedres de fins a 50 quilos de pes i pujar-les per la temible escala. Al principi, era una relliscosa rampa amb uns 140 esglaons molt irregulars. No va ser fins al 1943 que es va remodelar amb els 186 esglaons més rectilinis que s’han conservat fins a l’actualitat. Per tant, la majoria dels 7.000 presoners espanyols que van passar pel penal només van experimentar la inestable i encara més perillosa etapa inicial. Durant els mesos d’agost a desembre de 1940, tots els presoners havien de fer aquest terrible recorregut diverses vegades al dia. A partir d’aquell moment, van decidir fer-ho només una vegada en acabar la jornada. Durant aquest tortuós trajecte, centenars d’homes van perdre la vida sota els crits i els cops propinats pels SS i els kapos. Tropessons, defalliments i relliscades causades pel gel feien que els deportats caiguessin unes pedres sobre els altres.

Els SS feien servir el viver  com a lloc d’entreteniment per martiritzar i assassinar els presoners de les formes més imaginatives. Eduardo Escot, un deportat gadità, va experimentar diverses vegades el mètode més utilitzat pels soldats alemanys: “Hi va haver moltes execucions al camp, principalment quan pujàvem o baixàvem l’escala. Els SS es col·locaven a banda i banda d’ella i quan veien que un braç, una cama o un cap sobresortia de la formació, el copejaven amb el fusell i el mataven; o l’agafaven i el tiraven pel barranc. Aquesta pràctica, repetida en innombrables ocasions i consistent a llançar els presoners des del punt més alt del camp, rebia per part dels SS l’irònic nom de “salt del paracaigudista”.

Plànol de Mauthausen. Font: Blogspot Historias de Moral y Zarzal.

Els presoners només tenien una hora de descans al migdia per gaudir d’un dinar  ridícul que consistia en una escassa sopa de naps amb alguna patata o pastanaga. A la nit rebien un tros de llonganissa o un tros de margarina i un pa quadrat que s’havien de repartir entre diversos. De vegades la pastanaga era reemplaçada per una altra hortalissa, la margarina per un tros de formatge fresc i la llonganissa per un tipus d’embotit de sabor difícil d’identificar. En aquest punt es concloïa la diversitat culinària de Mauthausen.

Aquesta combinació d’explotació laboral i manca d’alimentació va ser la principal causa de mortalitat entre els espanyols. L’esperança de vida mitjana dels presoners de Mauthausen era de només sis mesos entre 1940 i finals de 1943; aquesta xifra va augmentar lleugerament, arribant a nou mesos en el període comprès entre l’hivern de 1943 i finals de 1944; i va tornar a baixar fins a cinc mesos de mitjana el 1945.

Després de tornar de la feina a les 18:00 o les 19:00, reunir-se novament a l’appelplatz i consumir ràpidament el poc sopar, els presoners havien d’entrar a la barracons entre les 20:00 i les 21:00, quan les llums s’apagaven. Aleshores començava l’últim suplici del dia que es perllongava fins a l’alba següent. Els deportats dormien en estretes lliteres de tres pisos apilades una al costat de l’altra, les quals eren compartides per tres o fins a quatre reclusos.

Gairebé sense haver pogut descansar, la campana sonava anunciant el començament d’un nou dia a Mauthausen.

El més fàcil era morir

Els anys de 1941 i 1942 van ser coneguts com els «anys de plom» a Mauthausen i Gusen. Durant aquests dos anys negres, el 90% dels espanyols que van morir ho van fer en aquests camps de concentració. Segons l’historiador Benito Bermejo, la majoria de les persones van morir a causa de la manca d’aliments, la manca d’higiene i l’esforç físic. Tot això acompanyat d’un ampli repertori de mètodes d’extermini i tortures.

Segons l’informe elaborat per l’Exèrcit nord-americà després de l’alliberament, es van documentar vuit tipus diferents d’homicidi. Els militars nord-americans es van mostrar molt escèptics a les seves avaluacions. Al llibre «Els últims espanyols de Mauthausen», es detallen els mètodes utilitzats per exterminar els presoners, basant-nos en els relats dels supervivents i en la documentació trobada. Aquest és un breu resum:

Afusellaments i «el racó del tir al clatell»; Falses temptatives d’evasió; Exposició al fred; El mur de les lamentacions; Els gossos; La forca; El bany de la mort; Morir apallissat; La cambra de gas;  Formar fins a caure extenuat; El filat electrificat ; El crematori; La infermeria-escorxador.

 En definitiva, va ser un horror sense límits.

L’alliberament de Mauthausen-Gusen

El 3 de maig de 1945, els SS van començar a marxar. Volien ser sorpresos per la derrota final al front, de manera que els aliats els identifiquessin com a combatents i no com a guardians dels camps de la mort.

El sergent Albert J. Kosiek liderava un dels destacaments de reconeixement de la 11 Divisió Cuirassada de l’Exèrcit nord-americà, coneguda com a Thunderbolt. El comboi estava compost per 23 homes distribuïts en quatre jeeps i tres vehicles blindats. La tasca que els havien assignat aquest 5 de maig del 1945 era inspeccionar l’estat d’un pont situat a la localitat de St. Georgen. En sortir de la seva base, es van trobar amb Gusen III, ubicat al costat del poble de Lungitz. Després de la sorpresa inicial, Kosiek i el seu grup van alliberar els gairebé 300 presoners i van capturar els seus guàrdies.

Kosiek primer va revisar el pont, objectiu de la seva missió, i després es va trobar amb Gusen i, poc després, amb Mauthausen. En tots dos camps, els guardians es van rendir sense oferir resistència. Els presoners van plorar de joia en veure la fi de llargs anys de turment. L’estat físic lamentable dels deportats va impactar en els soldats nord-americans i, sobretot, en el sergent que els dirigia: «Va ser un moment que no oblidaré mai. Alguns estaven coberts amb una manta i altres estaven completament nus. En aquella habitació hi havia homes i dones esquelètics, amb l’aspecte més demacrat que he tingut la desgràcia de presenciar a la meva vida. Continuo sorprès en recordar aquesta imatge, ja que amb prou feines semblaven éssers humans”.

La joia serà efímera. Durant la tarda del 5 de maig, entre 40.000 i 50.000 homes, dones i nens van quedar abandonats a Mauthausen i Gusen. Seguint ordres dels seus superiors, el pilot dirigit per Kosiek va tornar a la base amb els 23 soldats i els policies de Viena capturats. Tot i haver estat informat pel sergent sobre la greu situació als camps, l’alt comandament nord-americà va decidir no prendre cap acció. No es va enviar cap soldat per garantir l’ordre i la seguretat dels afamats i desesperats presoners, ni un metge per atendre els milers de malalts.

Després d’anys de tortures, crims i gana, centenars de presoners van escapar del camp i van saquejar les granges properes per poder alimentar-se. Molts no van poder resistir la sobtada abundància de menjar i van morir, ja que els seus estómacs no hi estaven acostumats.

Durant gairebé 20 hores, els presoners van ser abandonats a la seva sort a causa de la irresponsabilitat dels comandaments aliats, provocant nombroses víctimes. Fins ben entrat el matí del 6 de maig, les tropes nord-americanes no van tornar a Mauthausen i Gusen.

Prolongadament, els noms i cognoms dels lluitadors antifeixistes, víctimes del terror nazi, han estat registrats en uns llibres a la seu del Registre Civil Central de Madrid. A través d’aquest cens, es podia conèixer no només la identitat dels morts, sinó també els llocs i les dates de naixement i mort dels deportats. El reconeixement públic cap a aquestes víctimes, ha arribat després que el govern de l’Estat aprovés el 5 de maig com el dia oficial per homenatjar les víctimes republicanes del nazisme.

La publicació de la llista dels 4.427 espanyols morts a Mauthausen-Gusen, el camp de concentració austríac que va funcionar com a centre d’extermini durant el Tercer Reich entre el 1940 i el 1945, ha estat un esdeveniment rellevant. Aquest document, publicat al BOE(…)[1], conté els noms i cognoms de les víctimes dels crims nazis. Gràcies a aquesta publicació, és possible registrar oficialment els antifeixistes morts al registre civil espanyol un tràmit llargament sol·licitat pels familiars dels desapareguts.​

[1] https://static1.ara.cat/ara/public/content/file/original/2019/0809/09/llistat-d-espanyols-morts-als-camps-de-concentracio-de-mauthausen-i-gusen-50e4ba2.pdf